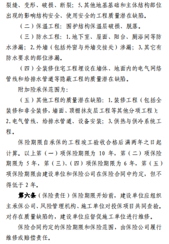
近日,杭州发布《杭州市住宅工程质量潜在缺陷保险试点实施办法》的通知,进一步完善工程质量风险防控机制,维护群众住房合法权益。基本险承保范围包括防水工程:地下室、屋面、阳台、厕浴间等防水渗漏;外墙(包括外窗与外墙交接处)渗漏;其它有防水要求的部位渗漏。
住宅工程质量潜在缺陷保险,是指由住宅工程建设单位投保,保险公司根据保险合同约定,对在保险范围和保险期限内出现的因工程质量潜在缺陷所导致的投保建筑物损坏,履行维修和赔偿义务的保险。
其投保人及被保险人为建设单位;保险人为保险公司;保险合同的受益人和索赔权益人为业主,即住宅工程所有权人,或尚未依法办理房屋所有权登记,但享有业主权利、承担业主义务的单位或自然人。
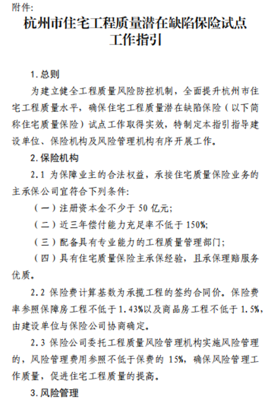
适用范围为杭州市域范围内新建保障房工程,同时鼓励新建商品房工程依照本办法积极开展住宅质量保险试点工作。
本办法自2024年3月1日起施行,有效期至2026年2月28日。自2024年3月1日起,杭州市新申领施工许可证的住宅工程依照本办法实施。
该办法规定,建设单位在工程开工前必须与保险公司签订书面保险合同。这一政策的实施意味着,在杭州市域范围内新建的保障房工程将被纳入保险覆盖,并且鼓励商品房工程也积极实施同样的措施。不仅减少了房屋质量问题的发生概率,而且在问题出现时,提供了相应的保障措施,为房屋质量提供了全方位的保障。
该新规自2024年3月1日起正式施行,为期两年,至2026年2月28日结束。
在此之前,北京、贵阳、青岛、四川和内蒙古自治区等地已有类似的试点实施。实际上,杭州市早在2018年就被省建设厅列为开展新建住宅工程质量保险试点的城市之一,萧山区在2019年也曾开展过全装修住宅保险试点。但此次出台的政策比以往更加全面,涵盖了新建的共有产权住房、保障性住房、人才房、商品房等,实现了对全城新建住宅的全面覆盖。
一、新规该如何解释?
住宅工程质量潜在缺陷保险,是为了解决不符合工程建设标准或合同的约定,在实际使用过程中暴露出的质量缺陷。由住宅工程建设单位投保,保险公司根据保险合同约定,对在保险范围和保险期限内出现的因工程质量潜在缺陷所导致的投保建筑物损坏,履行维修和赔偿义务的保险。
二、保险合同谁投保?谁受益?
投保人及被保险人:建设单位;
保险人:保险公司;
受益人和索赔权益人:业主(指住宅工程所有权人,或尚未依法办理房屋所有权登记,但享有业主权利、承担业主义务的单位或自然人);
保险标的:投保项目。
三、涵盖哪些房屋类型?
适用范围为:杭州市域范围内新建保障房工程应依照本办法推行住宅质量保险试点工作,同时鼓励新建商品房工程依照本办法积极开展住宅质量保险试点工作。
四、保险范围是哪些?期限多久?
住宅质量保险分为基本险与附加险,保险期限根据住宅工程的不同内容来定,保期自承保的工程竣工验收合格后满两年之日起计算,从2年到10年不等。


